
图片来源:unsplash
自2021年下半年起传奇手游网站大全9377,一阵“反内卷”之风起头在国内互联网公司流行,格力、腾讯、字节跳动、快手等头部公司先后变革轨制,陆续废除被员工诟病已久的996与加班文化。
显然,跟着中国互联网行业迈过最后的野蛮生长阶段,保障劳动者合法权益愈发遭到重视,并成为了群众存眷的焦点。
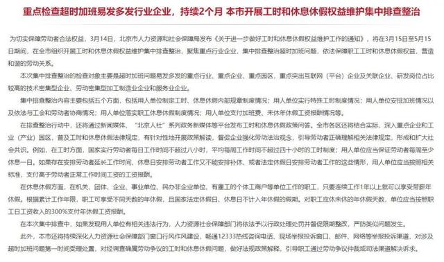
近日,北京市人社局发布《关于进一步做好工时和歇息休假权益维护工做的通知》,颁布发表自3月15日起,将持续两个月集中排查整治超时加班的问题,依法保障职工工时和歇息休假权益。

该通知提到,本次查抄的次要对象是超时加班易发、多发的重点行业、企业等。不出意料,以高强度加班闻名的互联网公司再度榜上有名。据悉,将重点查抄互联网(平台)企业及联系关系企业、研发岗位占比力高的手艺密集型企业、劳动密集型加工造造业企业和办事业企业。
北京严查加班问题,保障职工工时和歇息休假
曲不雅来看,北京本次关于职工工时和歇息休假的排查整治动作,力度其实不算小。不只持续时间长达两个月,也详尽地明白了排查的标的目的和内容,即次要包罗五个方面:
如用人单元造定工时、歇息休假内部规章轨制情况传奇手游网站大全9377;用人单元实行特殊工时轨制情况;用人单元摆设加班情况以及依法与工会和劳动者协商情况;用人单元落实职工歇息休假轨制情况;用人单元付出加班费、未休年休假工资报答情况等。

图源:pixabay
值得一提的是,除了严查重点行业、企业的超时加班现象,该动作还将在新闻媒体及各平台发布工时和歇息休假政策的问答,以及开展相关政策律例、劳动法治不雅念的普及。
例如,在工时方面,国度实行劳动者每日工做时间不超越八小时,均匀每周工做时间不超越四十小时的工时轨制;用人单元应当包管劳动者每周至少歇息一日。若是存在摆设劳动者耽误工做时间、歇息日摆设劳动者工做又不克不及摆设补休、或者法定休假日摆设劳动者工做的那些情形,用人单元应当根据相关尺度,付出高于劳动者一般工做时间工资的工资报答。
歇息休假方面,在机关、团体、企业、事业单元、民办非企业单元、有雇工的个别工商户等单元工做的职工,只要持续工做1年以上就能够享受带薪年休假。
有意思的是,那则动静很快在微博等社交平台引发了网友的热议,尤其是针对通知中提到的工时,引发了不小的讨论。“双休双休”、“为什么不是两天”、“能不克不及强迫施行双休”……是被议论最多的话题。而更多人则是一头雾水地暗示:“为什么改为双休”、“莫非双休不是法定的吗?”


不外也有网友及时科普,一如该通知所写,《劳动法》明文规定,用人单元必需包管每周至少歇息一日。但那并不是强迫要求,而因为还规定了每日工做时间不超越八小时、均匀每周工做时间不超越四十小时,双休轨制往往承受度更高。

与之相对,部门网友乐不雅地认为:“那最少算是一猛进步了吧”、“最少已经起头动作起来了”。此外还有人提到,更重要的是先查抄耽误工做时间、歇息日未摆设补休的公司,以及能否实正付出了加班费。究竟结果很长一段时间以来,很多公司选择违法不付出加班费,或以员工“自愿”的理由停止躲避。



四川省先行一步,去年做专项查抄
事实上,那并不是相关部分初次排查处置企业加班现象。早在去年8月,人社部、更高院就结合发布了10个超时加班劳动听事争议典型案例,此中10个案例成果均为劳动者胜诉。
2021年11月,四川省人力资本和社会保障厅颁布发表,自2021年11月22日起集中开展为期一周的超时加班专项执法查抄,且次要围绕三个方面:
一是查抄用人单元劳动者的工做时间能否每天超越8小时;二是若是存在“超越8小时”的情况,则查抄能否契合“耽误工做时间”的相关尺度;三是若是契合相关尺度,则查抄用人单元能否按规定付出了劳动者加班工资,或者按法定要求对劳动者停止响应的工做调休。

不测的是,互联网企业不断是高强度加班的重灾区,反却是国内游戏公司现在冲在了废除加班文化的第一线。
例如,去年腾讯光子工做室打消“大小周”,并规定了“周三安康日”的轨制,要求员工在当日必需鄙人午6点前下班。随后,益世界以及9377游戏等游戏企业也都效仿、纷繁恢复双休造。
其他国度若何应对超时加班问题
当然,加班现象严峻并不是国内游戏圈的特色,海外公司同样如斯。如R星、CDPR等都曾被爆出加班严峻,尤其是游戏出售前夜,该问题更是让其员工苦不胜言。
而在近日,跟着《艾尔登法环》的爆火,开发商FromSoftware也被爆出加班严峻的问题。据日本企业雇用网站Career Connetion的陈述信息显示,FromSoftware均匀每个月要加班40个小时。同时,一位法式员指出:“就工做量而言,FromSoftware给的加班费十分低。公司去职率相当高。”

视角转向韩国,新任总统尹锡悦提出的劳动变革,许诺“弹性工做时间造的结算时间将从现行的1-3个月扩大到1年以内”,很可能将招致本地游戏业发作庞大的改动。

尹锡悦(来源:官方博客)
据悉,韩国的弹性工做时间造,按照劳资协议规定必然时间的灵敏工做,且规定工做时间均匀每周不超越52小时的轨制。目前,新手艺研究职位的结算期最长可定为3个月,一般工人最长可规定1个月为期限。而尹锡悦以及下一任韩国政府,则方案按照行业特点将那一结算期耽误到最长一年。
寡所周知,韩国2018年新修订的《劳动尺度法》规定,韩国人工做时间每周最多52小时。此中日班最多40个小时,晚班最多12个小时。
但据韩国《中央日报》报导,其时仍是候选人的尹锡悦其实不承认那一轨制,他曾在去年7月20日承受媒体采访时,援引草创企业年轻人的话暗示,“要开发一款游戏的话就不该该是一周只工做52个小时,而是应该允许开发人员哪怕一周工做上120小时把开发使命完成后再尽情歇息”。当然,其时该言论一出立即引发了争议。
因而韩媒Gametoc在近期的报导中指出,此番变革弹性工做造不免令本地开发者担忧:游戏行业的Crunch形式能否将从头退场了?而那里提到的Crunch形式是指,游戏临近上线前的疯狂加班、以及周末工做等高强度密集工做。
报导还提到,若是结算时间限造为1个月,Crunch形式要么短、要么底子没有,而若是增加至1年,该形式可能会延续数月。但也有人认为,Crunch形式苏醒的可能性很低,究竟结果劳资协议才是企业实行弹性工做时间轨制的前提。
值得一提的是,尹锡悦总统也暗示,他将包管每天至少11小时的持续歇息时间,以庇护劳工的安康。
结语
时至今日,包罗游戏行业在内的越来越多企业逐步认识到,一味的加班无法与产能完全划等号。不只如斯,无效的加班还会加深员工的抵触情感,完全无法提拔工做效率。
除了多田主管部分接连发声外,企业也起头从头审视工做效率及办理的合理性,员工的合法权益愈发遭到重视。能够看见,曾经的大小周、996正逐步成为过去式,人道化办理也成为群众、以及越来越多企业的共识。