来源:河南广电-映象网
假期已经接近尾声轩辕传奇手游官网新区了!
你筹办好开启上班形式了吗?
过完今天!
2021年假期全数完毕
间隔元旦还有86天
调整形态,加油!
留意!
本周上班时间有变!
按照国务院办公厅印发轩辕传奇手游官网新区的
《关于2021年部门节假日摆设的通知》
2021年国庆节假期摆设为:
10月1日至7日放假调休,
10月9日(礼拜六)上班。

固然跟假期恋恋不舍
但是各人周六别忘上闹钟哦~
本周限行调整
郑州国庆期间限行政策调整:
10月1日至7日,
郑州全市不限行,
10月8日(周五)限行5和0,
10月9日按周四的限行政策,
限行尾号4和9,
提醒广阔市民自觉遵守灵活车尾号限行规定,
制止因违法被惩罚。
附10月限行日历:

返校通知
郑州市疫情防控批示部要求驻郑高校返校开学时间不早于10月8日。据不完全统计,目前,郑州轻工业大学、河南财经政法大学等多所郑州高校已公布学生返校摆设:
郑州轻工业大学:学生返校开学以10月9日(周六)为起始时间,根据“分区域、分条理、错时、错峰”的原则有序开学返校。10月9日、10日,二、三、四年级本科生和二、三年级研究生返校轩辕传奇手游官网新区;10月16日、17日,一年级本科和研究生重生返校。
河南财经政法大学:拟定于10月16日~17日为老生返校报到时间,10月23日~24日为2021级本专科、研究生重生报到时间。返校报到时间如因疫情形势发作变革,学校将及时发布通知。
河南差人学院:10月8日2020级学生返校;10月9日2019级学生返校;10月10日2018级学生返校;10月15日2021级重生返校。
河南工业大学:9月24日发布了2021年秋季学期返校复学的预通知,拟定于2021年10月9日至17日期间起头分批分学院返校复学。10月1日,学校又在官方微信公布了学生分期分批、错时错峰返校的详细日程摆设。
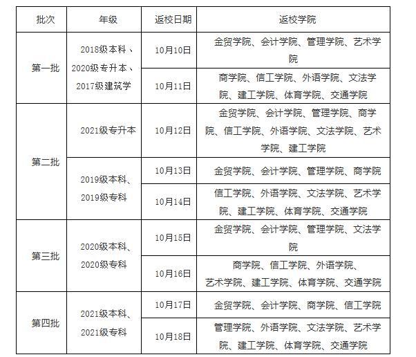
郑州升达经贸办理学院:根据分期分批、错时错峰要求,我校学生2021秋季学期返校时间摆设如下:

(申明:以上为部门学校返校信息,学生可在学校官网查看详细返校要求)
进出郑州最新防疫政策汇总
重要声明:文章内进出郑政策为按照往期官方发布的布告整理,为制止耽搁行程,请您出行前务必德律风征询相关部分,本文仅供参考。
入郑防疫政策——
返郑最新提醒:
以下人员请立即陈述:自9月19日以来,有新疆伊犁州旅居史的入郑人员,须第一时间主意向所在社区(村)或住宿宾馆停止安康申报,按要求共同落实安康监测、核酸检测、隔离医学察看等防控办法。
省外旅游、出差返郑后,应主动做一次核酸检测,并自我察看14天,一旦呈现发热、干咳、乏力、咽痛、嗅(味)觉减退、腹泻等症状,立即就近前去发热门诊就诊,就医过程中制止乘坐公共交通东西。
低风险地域人员入郑:来自低风险地域的人员(包罗自驾、火车、高铁、飞机等各类交通体例),需出示安康码绿码(个别场合可能会要求出示行程码绿码),无需隔离,无需核酸检测。乘坐地铁需共同检测体温。
中高风险地域人员入郑:需集中隔离14天(期间停止2次核酸检测、1次血清检测)。关于在旅居地风险品级调整为中高风险地域之前14天内已抵郑人员,继续落实“居家医学察看至分开本地14天和核酸检测(需要时血清抗体检测)”办法。
注:拟从中高风险地域所在市入郑人员、第一入境点解除隔离后入郑人员,请提早48小时向目标社区(村)陈述,途中严酷做好小我防护,抵郑后主动共同隔离医学察看、安康监测、核酸检测等疫情防控办法。
入境进郑人员:需集中隔离14天(期间停止2次核酸检测、1次血清检测)。在第一入境点治愈或解除隔离医学察看确实诊病例或无症状传染者,在本地治愈或解除之后,在第一入境点继续施行过14天集中隔离的,入郑后须居家安康监测14天并停止核酸检测;未继续在第一入境点施行过14天集中隔离的,入郑后继续集中隔离医学察看14天,然后再居家安康监测14天,并停止核酸检测。
离郑防疫政策——
目前郑州全域均属于低风险地域,根据最新通知布告,所有离郑交通体例(高速自驾、火车、高铁、机场等),均不需要再供给核酸证明和离郑证明,凭安康码绿码即可一般离郑。
最新提醒:
非需要不前去涉疫地域:倡导非需要不离郑。近期如无需要,不要前去新疆伊犁州、黑龙江哈尔滨市、绥化市、福建莆田市、厦门市游览及出差;确需前去的,请务必提早向所在社区(村)和工做单元报备,并做好小我防护;近期拟重新疆伊犁州、黑龙江哈尔滨市、绥化市、福建莆田市、厦门市来郑人员,须提早24小时主意向目标地所在社区(村)和单元报备相关情况,共同落实各项防控办法。
出格提醒:
1.若是碰到需要出示核酸检测阴性证明才气登机或乘坐火车高铁的情况,要以现场现实情况为准;
2.如非需要,近期不要前去中高风险地域以及疫情相关地域,如必需前去,请全程做好小我防护。

还没回郑的小伙伴,
开车留意避开那些时段!
国庆假期最初一天返程顶峰,出格是10月7日17时-20时返程更高峰,郑州、开封、洛阳等周边高速公路及主干高速公路通行压力十分大,易呈现列队缓行现象,请错峰出行,理性出行,并做好疫情防护。
返程将有以下八个易堵点:

京港澳高速郑州圃田段及新郑许昌段,郑栾高速新郑鼻祖山隧道段,京港澳高速刘江黄河大桥至郑州东办事区段,郑少高速新密段,连霍高速郑州段,许广高速和盐洛高速许昌段,大广高速开封段与郑民高速交汇处,二广高速洛阳城区段。
在郑州周边高速收费站中,按照站口车道数量及通行才能综合阐发:
北边的连霍高速:柳林站、文化路站、惠济站车流量会十分大,易列队缓行,可提早绕行东三环北站或西三环北站通行。
东边的京港澳高速:圃田站、航海东路站车流量会十分大,易列队缓行,可提早绕行郑东新区站通行。
南边的西南绕城高速:侯寨站、十八里河站和轩辕故乡站车流量会十分大,易列队缓行,可提早绕行樱桃沟站或大学南路站;
西边的郑少高速和西南绕城高速:西南站、陇海路站车流量会十分大,易列队缓行,可提早绕行豫龙站、中原西路站或莲花街站。

可选择的相对“冷门”的高速收费站:西三环北站、樱桃沟站、大学南路站、中原西路站或莲花街站。
交警蜀黍温馨提醒,返程前要提早领会沿途气候和路况,合理规划道路,尽量避开出行顶峰和夜间行车。
自驾车辆出行,务必隆重平安驾驶,切勿委靡驾驶,夜间、雨天行车要留意减速慢行,连结平安车距。
遇车多缓行,请列队按序通行,不要交叉变道抢行,更不克不及违法占用应急车道。
乘坐客运车辆返程,要到正规客运场站,切勿乘坐“黑车”、超员车,乘车期间要全程系好平安带,自觉抵抗违法载人的轻型货车、三轮车、拖沓机。
来源:猛犸新闻、郑州交警、中国政府网
责编:杨薇薇
本文来自【河南广电-映象网】,仅代表做者概念。全国党媒信息公共平台供给信息发布传布办事。
ID:jrtt